Am 19. März 2025 ver öffentlichte das Team von Professor Tingbo Liang an der Zhejiang-Universität einen Forschungs artikel mit dem Titel „Onko lytisches Virus VG161 bei refraktärem hepato zellulärem Karzinom“In der Natur. Die Studie ergab, dass VG161, ein onko lytisches Virus, bei Patienten mit refraktärem hepato zellulärem Karzinom (HCC) ein günstiges Sicherheits profil und eine signifikante Anti tumor aktivität aufwies, was auf sein Potenzial als wirksame Third-Line-Behandlung hinweist. Die Forschung bietet auch neue Richtungen für die Entwicklung der onko lytischen Virus-Immun therapie.
*Omics Empower zur Verfügung gestelltBulk-RNA-seq,Einzelzellen-RNA-seq,Sequenz ierung des Einzelzell-Immun repertoires, UndRäumliche Transkript omikDienstleistungen für dieses Projekt. Wenn Sie ähnliche Unterstützung in Ihrer eigenen Forschung suchen,Unser ExperteWürde gerne helfen.
Zeitschrift:Natur
Impact Factor:50.5
Proben:
Multi zentrische klinische Phase-I-Studie:44 Patienten (11 Dosis-Eskalation; 33 Dosis-Erweiterung)
Einzelzellen-RNA-seq:1 chirurgische Probe; Biopsie proben von 4 Patienten (Vor-und Nachbehandlung)
Räumliche Transkript omik:1 chirurgische Probe
Technischer Arbeits ablauf der VG161-Studie:

Das hepato zelluläre Karzinom ist eine lebens bedrohliche Malignität mit begrenzten Behandlungs möglichkeiten nach Versagen der Second-Line-Therapien. Onko lytische Viren replizieren selektiv innerhalb und lysieren Tumorzellen und setzen Neo antigene frei, die eine systemische Anti tumor immunität auslösen. Dies bietet eine potenzielle neue therapeut ische Strategie.
Diese Studie berichtet über Ergebnisse einer multi zentrischen klinischen Phase-I-Studie zur Bewertung der Sicherheit und Wirksamkeit von VG161 bei fort geschrittenen HCC-Patienten.VG161 zeigte eine gute Verträglich keit ohne dosis limitierende Toxizitäten. Darüber hinaus reagierten Patienten, die zuvor empfindlich auf Immun-Checkpoint-Inhibitoren (CPIs) reagierten, besser auf VG161.Die Forscher entwickelten auch ein Vorhersage modell, das auf different iell exprimierten Genen basiert und erfolgreich Patienten ident ifi zierte, die wahr schein lich von VG161 profitieren und mit einem verbesserten Gesamt überleben verbunden sind.
Zwischen dem 8. April 2021 und dem 21. November 2023 wurden 44 Patienten in drei teilnehmen den Zentren aufgenommen. Die Kohorte wurde in eine Dosis-Eskalations gruppe (11 Patienten) und eine Dosis-Expansions gruppe (33 Patienten) unterteilt. Alle Teilnehmer wurden in die Sicherheits analyze einbezogen, während nur diejenigen, die mindestens eine Tumor bewertung abgeschlossen hatten, in die Wirksamkeit analyze einbezogen wurden. Das mittlere Follow-up zum 12. Januar 2024 betrug 7,0 Monate.
Nach intra tumor aler Injektion von VG161 bei Patienten mit Dosis eskalation war das Virus innerhalb von 24 Stunden im Blut nachweisbar, ging jedoch danach auf nicht nachweisbare Werte zurück. In Urin, Kot oder Speichel wurde kein Virus nachgewiesen. Die Autoren untersuchten, ob antivirale Medikamente gegen Hepatitis B die Wirksamkeit von VG161 beeinflussten. Von 11 Patienten (8 HCC und 3 intra hepa tisches Chola ngio karzinom) nahmen 6 Viro statika und 5 nicht; Es wurde kein signifikanter Unterschied in den viralen DNA-Spiegeln des Blutes zwischen den beiden Gruppen gefunden.
In einem Xeno transplantat mausmodell beeint rächt igte ENTE cavir nicht die Replikation oder Tumor abtötung fähigkeit von VG161 in Hep3B-Zellen.
Bei Patienten aus der Dosis-Eskalations gruppe wurden signifikante Veränderungen in Lymphozyten-Sub populationen, Plasma-Zytokinen und T-Zell-Markern beobachtet. Die Anzahl der CD3-, CD4-und CD8-Zellen sank zunächst 24 Stunden nach der Injektion, kehrte jedoch bis zu den Tagen 15 und 28 auf die Ausgangswerte zurück oder übers chritt sie. Die TNF-und IFN-γ-Spiegel stiegen 24 Stunden nach der Behandlung an und kehrten später zum Ausgangswert zurück. Immun bedingte Marker (z. B. PD-L1, PD-1) nahmen kurz nach der Dosierung zu und normalisierten sich um die Tage 15 und 28.
VG161 zeigte während der gesamten Studie ein günstiges Sicherheits profil, ohne dass dosis limitierende Toxizitäten beobachtet wurden, und die maximal tolerierte Dosis wurde während der Dosis eskalation nicht erreicht. Zu den häufigsten behandlungs bedingten unerwünschten Ereignissen (TRAEs) gehörten:
Fieber (86,4%)
Hypo albumin ämie und Anämie (jeweils 65,9%)
Abnahme der Lymphozyten zahl (84,1%)
Thrombo zytopenie und Neu tropenie (jeweils 52,3%)
Leukopenie (70,5%)
Lymph openie 3. Grades war die häufigste schwere TRAE. Ein Patient hatte eine schwere TRAE (Gesichts lähmung), die nach angemessener medizinischer Versorgung auflöste. Es wurden keine TRAEs 4. Grades oder behandlungs bedingte Todesfälle gemeldet.
Aufgrund der begrenzten Anzahl von ICC-Patienten (n = 4) konzentrierte sich die Wirksamkeit analyze auf 37 HCC-Patienten. Nach modifizierten RECIST (mRECIST) Kriterien:
7 erreichte Teil antwort (PR)
17 hatte eine stabile Krankheit (SD)
Objektive Reaktions rate (ORR): 18,92%
Krankheits kontroll rate (DCR): 64,86%
Nach Ausschluss von 2 Patienten mit nur Erst linien versagen und 1 COVID-19-related Tod unter den verbleibenden 34 Patienten:
6 erreichte PR
16 hatten SD
ORR: 17,65%
DCR: 64,71%

Abbildung 1: Behandlungs reaktion basierend auf mRECIST-Kriterien
Patienten mit HCC, die mit VG161 behandelt wurden, zeigten signifikante Reaktionen, die haupt sächlich durch Tumor nekrose (Zelltod) gekennzeichnet waren. Beispiels weise zeigten CT-Scans eines Patienten nach einem Behandlungs zyklus, dass die gezielte Läsion keine deutliche Verstärkung mehr zeigte (Abb. 2a). Eine Biopsie bestätigte einen ausgedehnten Zelltod innerhalb der Läsion, der sich zunächst ausdehnte, dann aber eine erhebliche Nekrose zeigte. Sowohl injizierte als auch nicht injizierte Läsionen nahmen anfangs an Größe zu, aber im Verlauf der Behandlung entwickelten sie deutliche Anzeichen einer zentralen Nekrose und wurden schließlich fast vollständig nekro tisch (Abb. 2b).
Die Forscher führten durchEinzelzellen-RNA-Sequenz ierung(ScRNA-seq) undRäumliche Transkript omikAuf einer chirurgischen Probe von einem Patienten, um zu verstehen, warum nicht injizierte Läsionen besser auf VG161 ansprachen als injizierte Läsionen (Abb. 2e). Durch die Kombination dieser Analysen stellten sie fest, dass injizierte Läsionen mehr Epithel zellen auf wiesen, während nicht injizierte Läsionen höhere Spiegel an NK/T-Zellen und Fibroblasten auf wiesen (Abb. 2g, h). Die räumliche Analyse unter Verwendung der stLearn-Software ergab stärkere Zell-Zell-Wechsel wirkungen-insbesondere bei NK/T-Zellen-bei nicht injizierten Läsionen. Dies zeigt eine höhere Immun aktivierung im Vergleich zu den injizierten Stellen an (Abb. 2i, j).

Abbildung 2: Repräsent ative Tumor antwort daten eines Responder-Patienten
Die Überlebens analyze wurde an 37 HCC-Patienten mit auswert baren Tumoren durchgeführt. Das mediane progression freie Überleben (PFS) betrug 2,9 Monate und das mediane Gesamt überleben (OS) 12,4 Monate (Abb. 3a, b). Nach dem Ausschluss von zwei Patienten, die nur die Erst linien therapie nicht bestanden hatten, und einem Patienten, der an COVID-19 gestorben war, betrugen das mediane PFS und das OS 2,8 Monate bzw. 9,40 Monate (Abb. 3c, d). Die Überlebens rate von sechs Monaten und zwölf Monaten betrug 80,2% bzw. 47,8%.
Patienten, die vor der Registrierung drei Monate oder weniger lang eine Checkpoint-Inhibitor-Therapie (CPI) erhalten hatten (PreCPI ≤ 3m, n = 22) zeigten ein signifikant verbessertes Überleben im Vergleich zu Patienten mit längerer vorheriger CPI-Behandlung (>3m). In dieser Untergruppe betrug der mittlere PFS 3,6 Monate gegenüber 1,8 Monaten (Abb. 3e), und der Median des Betriebs systems verbesserte sich signifikant auf 17,30 Monate gegenüber 7,40 Monaten (Abb. 3f).
Patienten, die nach VG161 (PST) eine systemische Behandlung erhielten, hatten ebenfalls verbesserte Überlebens ergebnisse (Abb. 3h).Darüber hinaus hatte die Verwendung oraler antiviraler Medikamente bei Infektionen mit dem Hepatitis-B-Virus (HBV) keinen signifikanten Einfluss auf das mediane PFS oder OS (Abb. 3i, j). Die multivariate Analyse ident ifi zierte PreCPI ≤ 3m und PST als signifikante unabhängige Prädiktoren für das Gesamt überleben (P = 0,02).

Abbildung 3: Kaplan-Meier-Kurven von der Grundlinie
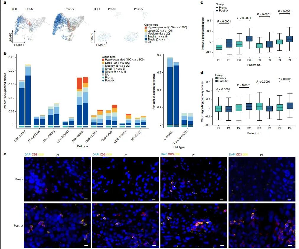
Die Sequenz ierung des einzelligen Immun repertoires wurde an Biopsie proben von vier Patienten durchgeführt, um zu analysieren, wie sich die VG161-Behandlung auf die Tumor mikro umgebung (TME) des hepato zellulären Karzinoms (HCC) auswirkte (Abb. 4a). Die Analyse ident ifi zierte mehrere Zell cluster: vier Epithel-und Fibroblasten cluster, einen Endothel zell cluster, neun NK/T-Zell cluster, zwölf myeloische Zell cluster, einen Mastzell cluster, und zwei B/Plasma-Zell-Cluster (Abb. 4b, c). Nach der Behandlung nahmen die Anteile an Epithel-und Fibroblasten zellen zu, während NK/T-Zellen und myeloische Zellen abnahmen (Abb. 4d-f).

Abbildung 4: Veränderungen in der Immun landschaft der TME nach VG161-Behandlung.
Die T-Zell-Rezeptor (TCR)-Analyse zeigte nach der Behandlung eine signifikante klonale Expansion, insbesondere innerhalb der CD4-CCR7 und CD8-GZMH T-Zell-Teilmengen, was auf eine starke T-Zell-Immunantwort hinweist (Abb. 5a, b). Im Gegensatz dazu zeigte die Einzeller-B-Zell-Rezeptor-Sequenz ierung (scBCR-seq) nur geringfügige Unterschiede in der klonalen Expansion zwischen Proben vor und nach der Behandlung (Abb. 5a, b). Eine erhöhte Expression von Immun-Checkpoint-Genen nach der Behandlung (Abb. 5c) deutete auf eine erhöhte Empfindlichkeit gegenüber Checkpoint-Inhibitoren (CPIs) hin. Die Multiplex-Immun fluoreszenz bildgebung bestätigte eine stärkere Infiltration von CD3-und CD8-T-Zellen nach VG161-Verab reich ung und hob immun vermittelte Veränderungen innerhalb der TME hervor (Abb. 5e).

Abbildung 5: Die Behandlung mit VG161 moduliert die TME und verbessert die Infiltration von T-Zellen in Tumoren.
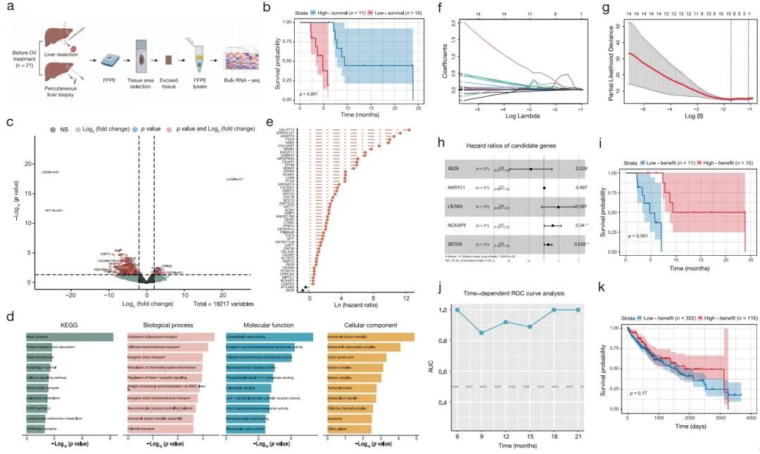
Basis tumor proben von 27 Patienten wurden analysiert. Nach Ausschluss von 4 Patienten mit intra hepa tischem Chola ngio karzinom (ICC), 1 Patient, der nur ein Versagen der Erst behandlung hatte, und 1 Patient, der an COVID-19 starb, die RNA-seq-Analyse wurde an den verbleibenden 21 HCC-Proben durchgeführt (Abb. 6a). Diese Analyse ident ifi zierte 49 hoch regulierte und 745 herunter regulierte Gene, die nach dem Überleben des Patienten basierend auf dem mittleren Gesamt überleben (OS) klass ifi ziert wurden (Abb. 6b). KEGG-und GO-Analysen zeigten eine Anreicherung dieser Gene über mehrere Funktions kategorien hinweg (Abb. 6d). Die univariate Cox-Regression analyze ident ifi zierte weiterhin 299 prognos tische Kandidaten gene unter diesen different iell exprimierten Genen (Abb. 6e).
Unter Verwendung der LASSO Cox-Regression wurde ein Vorhersage modell für die Wirksamkeit der Behandlung erstellt, das fünf risiko assoziierte Gene enthält:SEZ6, AKR1C1, LILRA5, NCKAP5 und SETD9 (Abb. 6f, g).Risiko bewertungen wurden durch multivariate Cox-Regression berechnet und validiert, wobei NCKAP5 und SETD9 als signifikante unabhängige Überlebens prädiktoren ident ifi ziert wurden (Abb. 6h). Kaplan-Meier und zeit abhängige ROC-Kurven bewerteten die Vorhersage genauigkeit. Die Patienten wurden basierend auf dem mittleren Risiko-Score in Gruppen mit hohem Nutzen und niedrigem Nutzen eingeteilt, wobei Kaplan-Meier-Kurven ein signifikant besseres Überleben für die Gruppe mit hohem Nutzen zeigten (Abb. 6i). Die zeit abhängigen ROC-Kurven bestätigten die Genauigkeit dieses Modells über mehrere Zeitpunkte von 6 bis 21 Monaten (Abb. 6j).
Eine weitere Validierung unter Verwendung von Überlebens daten von 418 fort geschrittenen HCC-Patienten im TCGA-LIHC-Datensatz zeigte keinen signifikanten Überlebens unterschied zwischen in diesem Modell definierten Gruppen mit hohem Nutzen und geringem Nutzen (Abb. 6k). Um die klinische Verwendung zu erleichtern, entwickelten die Autoren eine erste Version des Vorhersage tools namens Viro prequosed 1.0, das online unter verfügbar istViro Predict 1.0.

Abbildung 6: Prädiktives Modell der Wirksamkeit von VG161 bei fort geschrittenem hepato zellulärem Karzinom (HCC)
VG161 ist eine viel versprechende Dritt linien behandlung für feuerfestes HCC, die sowohl Sicherheit als auch therapeut ische Wirksamkeit bietet. Es modelliert die Tumor immun mikro umgebung um und funktioniert vergleichbar mit Second-Line-Optionen. Das neu entwickelte Vorhersage modell hilft dabei, Patienten zu identifizieren, die am wahr schein lichsten davon profitieren. Insbesondere hatten antivirale Medikamente keinen Einfluss auf die Replikation oder Aktivität von VG161 und unterstützten die Verwendung in HBV-infizierten Populationen. Diese Ergebnisse unterstreichen die Notwendigkeit weiterer Forschung und potenzieller Kombination strategien zur Verbesserung der Ergebnisse in fort geschrittenem HCC.
Shen, Y., Bai, X., Zhang, Q.Et al. Onko lytisches Virus VG161 beim refraktären hepato zellulären Karzinom. Natur (2025).
https://doi.org/10.1038/s41586-025-08717-5
Singapur Globaler Hauptsitz:112 ROBINSON ROAD #03-01
Germany: Arnold-Graffi-Haus / D85 Robert-Rössle-Straße 10 13125 Berlin
Vereinigte Staaten:2 Goddard, Irvine, CA 92618, Vereinigte Staaten
Hong Kong:Wohnung 1019B, 10/F, Liven House, Nr. 61-63 King Yip Street, Kwun Tong
Singapur Globaler Hauptsitz:112 ROBINSON ROAD #03-01
Germany: Arnold-Graffi-Haus / D85 Robert-Rössle-Straße 10 13125 Berlin
Vereinigte Staaten:2 Goddard, Irvine, CA 92618, Vereinigte Staaten
Hong Kong:Wohnung 1019B, 10/F, Liven House, Nr. 61-63 King Yip Street, Kwun Tong